前瞻學士學位學程
最新消息
關於學程
學程介紹
團隊介紹
學程活動
資源暨合作平台
下載專區
News
最新消息
活動快訊
校園資訊
得獎公告
所有消息
校園資訊
2026-01-05
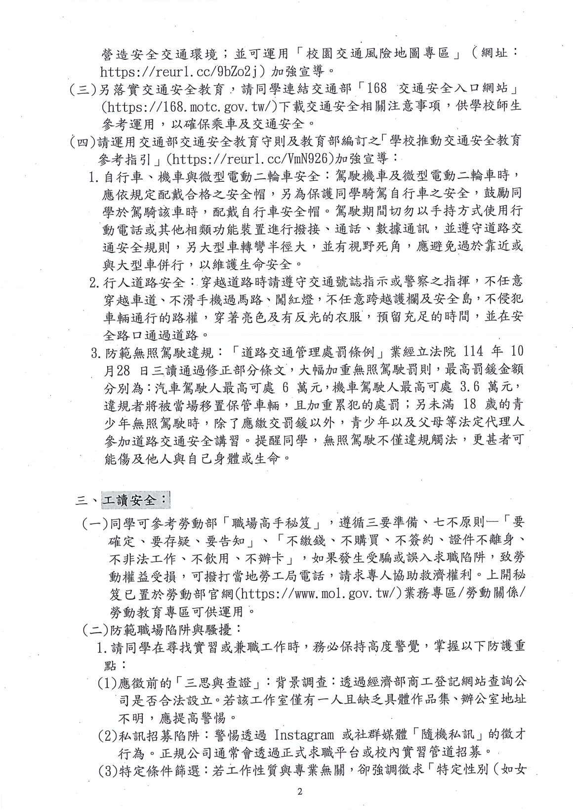
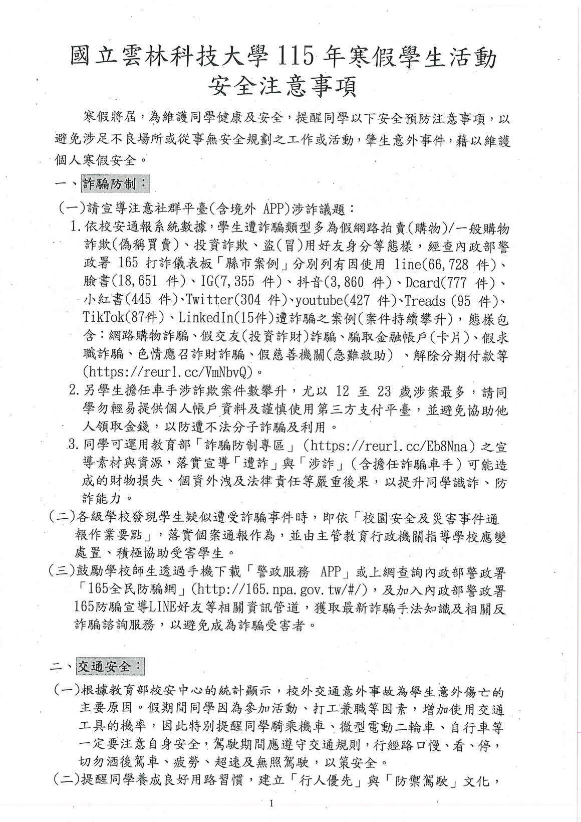
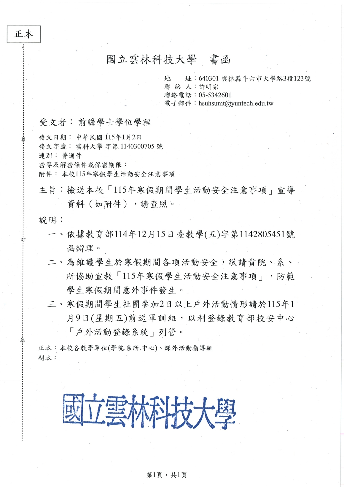
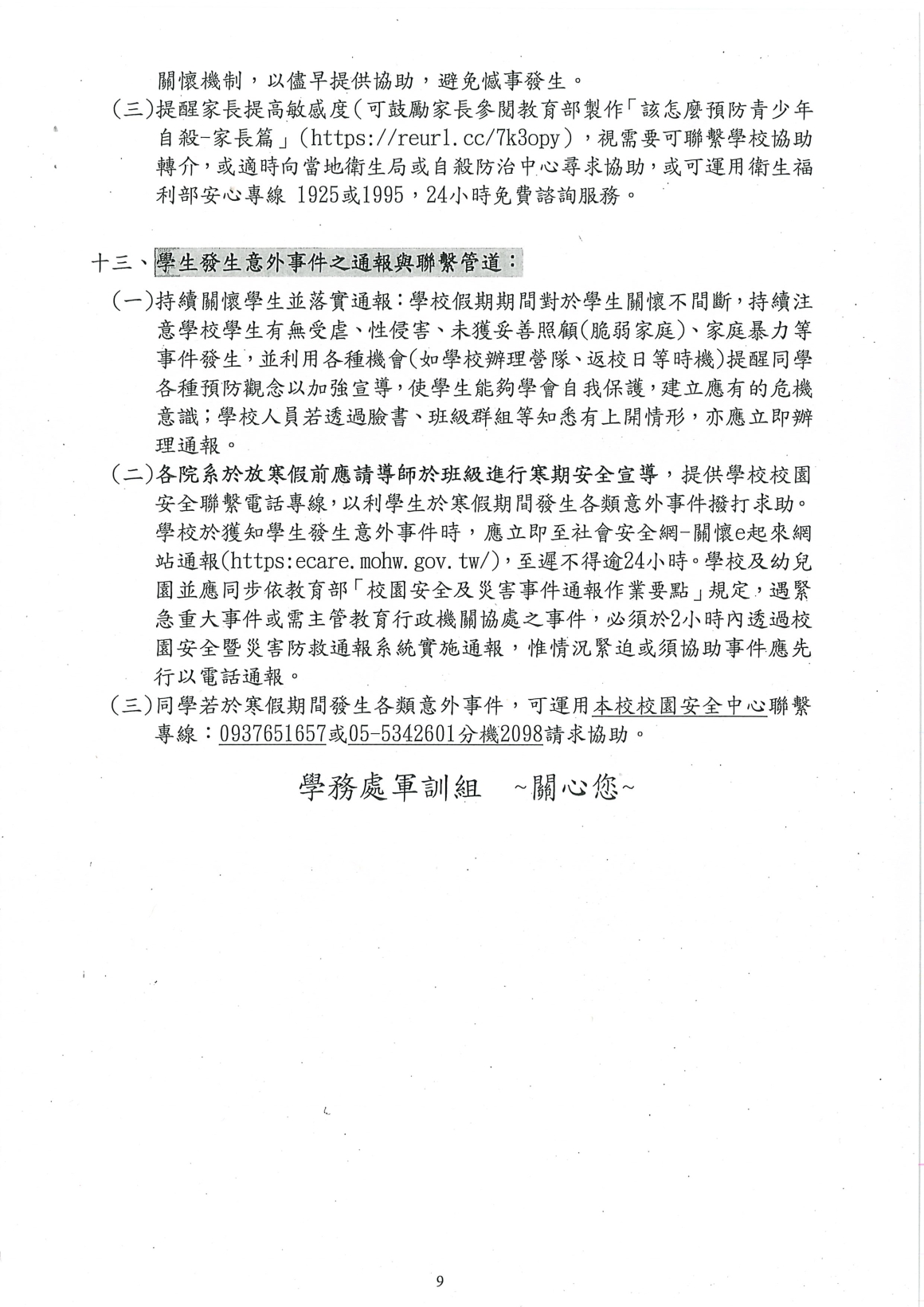
轉知「115年寒假期間學生活動安全注意事項」宣導資料
返回列表
首頁
/
最新消息
/
校園資訊
CONTACT
MENU