前瞻學士學位學程
最新消息
關於學程
學程介紹
團隊介紹
學程活動
資源暨合作平台
下載專區
News
最新消息
活動快訊
校園資訊
得獎公告
所有消息
校園資訊
2025-05-13
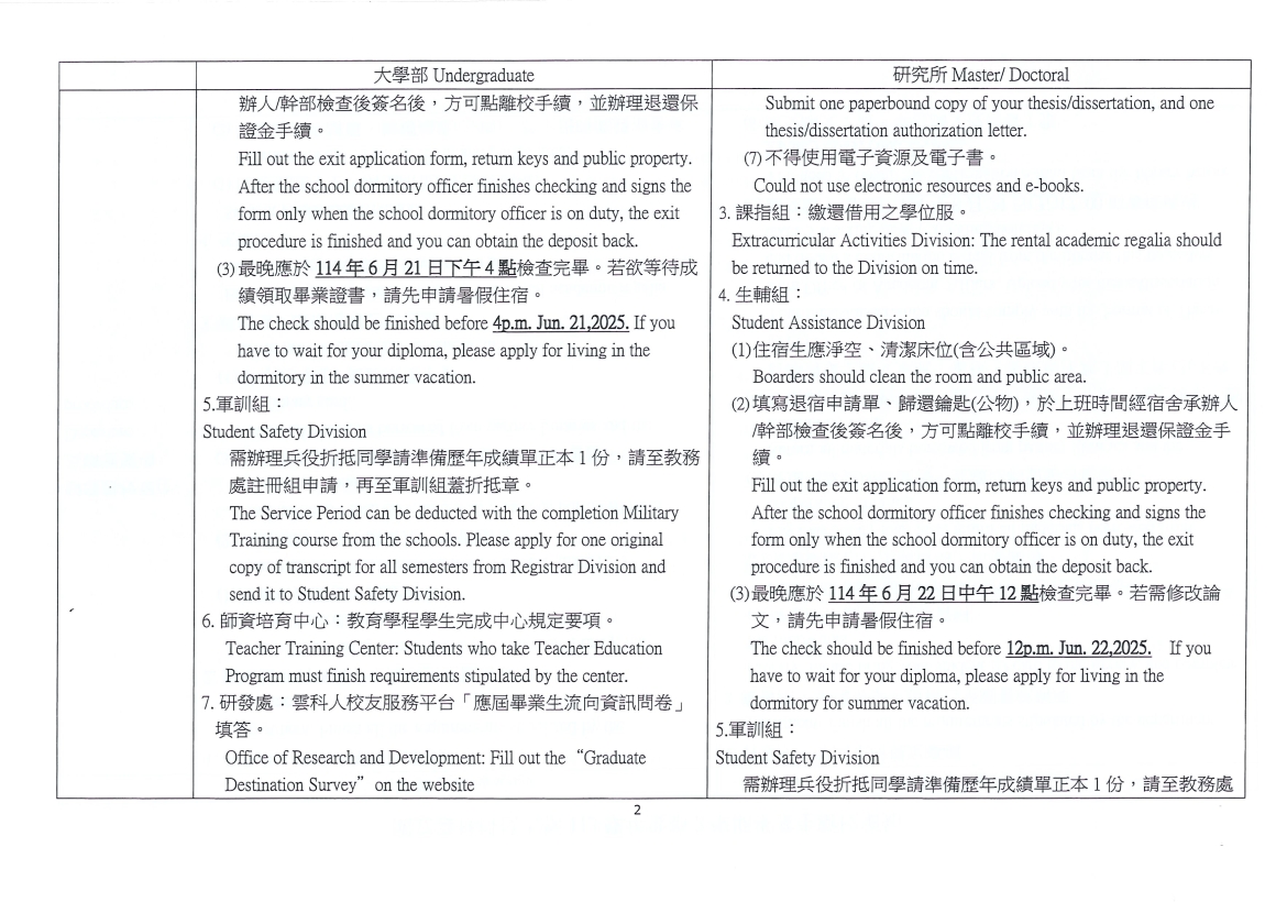
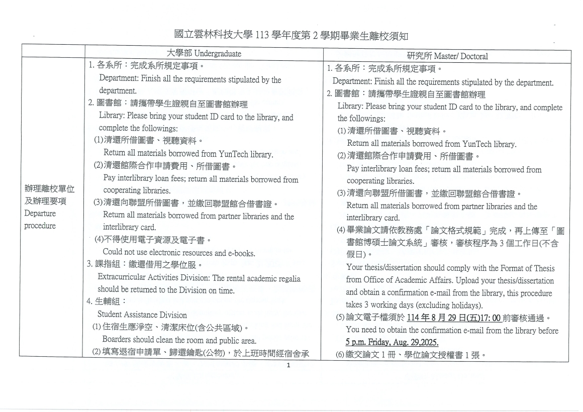
113-2畢業離校須知
返回列表
首頁
/
最新消息
/
校園資訊
CONTACT
MENU